2022年7月資訊產業分項指標

摘要

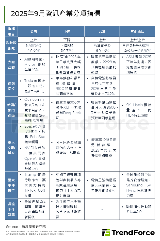
請輸入您的會員帳號與密碼,即可瀏覽全文

Login 如何購買 下載完整圖片檔案 58.84KB GIF

會員專屬
您好,該資料屬會員權益方可瀏覽,您需成為會員且購買此產業項目權限才可觀看,詳細說明如下:
  • 拓墣產業研究院之「產業資料庫」為付費的會員服務,若您尚未具備會員身份,歡迎您申請加入或是與我們的客服聯絡瞭解。
  • 若您所屬公司機關已具有拓墣會員身份,並且設定予貴公司人員線上申請,請先行移至「申請會員帳號」填寫申請資料後送出,我們會儘快為您審核辦理。若未開放線上申請,請您詢問貴公司的承辦連絡人處理,謝謝。
  • 由於貴公司無採購此產業項目,因此您將無法瀏覽此篇文章,欲查詢貴公司所購買的產業項目明細,請至「會員權益」查詢,謝謝。
  • 客戶服務專線: 02 8978-6498 ext.822
    客戶服務信箱:

請填寫正確的個人資料,以確保我們能將回覆的資訊傳達給您。您的意見送出之後,系統即自動將意見內容轉達給我們的客服人員,並寄送一份電子郵件至您填寫的電子郵件帳號,供您留存。

為必需填寫資料欄位。

您的姓名:

郵  箱:

 連絡電話:

意見類別: 網站功能 研討會 其他

議題主旨:

您的意見:

點擊驗證

確認送出 清除重填

宣傳推廣

新聞稿

消費性電子與AI新品激勵,3Q25前十大晶圓代工產值季增8.1%

根據TrendForce最新調查,2025年第三季全球晶圓代工產業持續受AI高效能運算(H [...]

1Q26記憶體漲勢續強,手機、筆電品牌啟動價格上修與規格降級

根據TrendForce最新調查,由於預期2026年第一季記憶體價格將再顯著上漲,全球終端 [...]

中國CSP、OEM可望積極採購H200,惟本土AI晶片自研腳步持續加快

H200因效能明顯優於H20,出口中國可望吸引當地CSP、OEM採購 &nbsp [...]

人型機器人發展策略各異:日、台重提升零組件技術,美、中擴大整機應用

在全球各主要經濟體持續推動人型機器人發展趨勢下,日本廠商持續精進傳動、感測、控制等關鍵零組 [...]

AI 資料中心引爆光通訊雷射缺貨潮,Nvidia 策略性固樁重塑雷射供應鏈格局

根據TrendForce最新研究,隨著資料中心朝大規模叢集化發展,高速互聯技術成為決定AI [...]