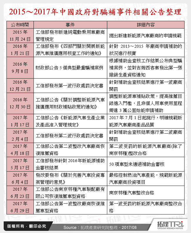
2016年中國政府對騙補事件相關公告整理
摘要
2016年1月21日中國工信部突如其來發布《四部門關於開展新能源汽車推廣應用核查工作的通知》,宣布將針對2013~2015年新能源汽車廠商申請的中央補助金進行審核調查,確認政府為輔助新能源汽車產業而提供的財政資金是否有效果。
中國政府從各方面扶植新能源車產業的作法,除了真正想投入發展的廠商外,也不乏投機分子想趁亂取得不法利益,因此中國政府透過此次查察騙補行動剔除產業中不法利益取得者後,讓產業界真正有作為的廠商理解中國政府的決心,也讓中國政府的公帑能用在合理合算之處。
